一、申报范围
从事专业技术工作并符合相关申报条件的在职人员,通过与其建立人事(劳动)关系所在工作单位(须为在蓉单位)推荐,可在我市申报2023年度职称评审。属劳务派遣的申报人员,由与其签订劳动合同的单位推荐,向各级主管部门申报。
申报人最近6个月须在成都市范围内连续缴纳社保(现参保单位应与推荐单位一致),且近两年在蓉累计参保时间不低于12个月。
公务员、参照公务员法管理的事业单位人员、聘任制公务员及离退休人员不得参加职称评审。
二、申报条件
各专业系列的标准条件都有对学历、资历的基本要求,申报职称评审 均应具备规定的学历条件和一定年限。全日制和非全日制学历都可以用于申报职称评审。申报职称评审一般还需提供专业能力、学习能力、业绩成 果和贡献等证明材料。申报人员可登录四川省职称评审信息系统(网址:http://103.203.218.251:8081/zcpsqd/),选择“通知公告”—“成都市”,及时关注职称申报评审通知的相关信息和要求;或登录成都市人力资源和社会保障局官网(网址:https://cdhrss.chengdu.gov.cn),选择菜单栏“政务公开” —“重点公开信息” —“专技人才服务”—“职称评审”或最下面一栏的“服务机构”,可点击各栏目右侧的“更多”,在栏目内查看通知文件及相关政策。根据自己的专业技术岗位,查看职称评审政策和各职称系列(专业)评委会年度评审通知。申报通知包括:申报时间、材料要求和流程等内容,请申报人提前关注和做好申报准备。
三、申报流程
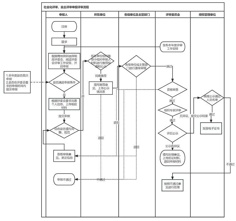
成都市职称评审,按照个人申报、单位推荐、主管部门审核、评委会受理、评审费缴纳、评审表报送、职称评审、评后公示、证书发放的流程开展。
(1)个人申报。申报人登录四川省职称评审信息系统(网址:http://103.203.218.251:8081/zcpsqd/),按照要求填写和上传相关佐证材料,选择相应职称评审委员会进行申报。
(2)单位推荐。申报单位以法人方式登录四川省职称评审信息系统,对申报对象业绩档案信息和职称申报信息进行逐级审核后,进行不少于5个工作日的公式,公示期满无异议的,报主管部门(单位)、区(市)县人社部门审核。
(3)主管部门审核。主管部门及时登录系统,处理所属单位提交的个人申报,经审核合格的材料,报评审委员会受理。市级主管部门(单位)委托评审的初级、区(市)县人社部门委托评审的中(初)级,须单独选择委托评审后报送。
(4)评委会受理。评审委员会按规定的范围、权限和程序受理申报材料。不符合资格条件、不属于受理范围或未按规定程序报送的,不予受理。
(5)评审费缴纳。评审委员会审核受理后,申报个人按照要求缴纳评审费用,逾期未完成缴费的,视为放弃申报。
(6)评审表报送。申报人完成缴费后,自行通过四川省职称评审信息系统打印《专业技术职称评审表》,在《职称申报诚信承诺书》上签字后,交单位签字盖章,并由单位逐级上交至各市级主管部门(单位)、区(市)县人社部门盖章。
(7)职称评审。各市级主管部门(单位)、区(市)县人社部门将《专业技术职称评审表》提交到评审委员会办公室。
(8)评后公示。评审结束以后,对评审拟通过人员,不少于5个工作日的公示。
(9)证书发放。评审结果确认后,由职称管理单位在信息系统中生成电子职称证书,申报人可在四川省职称评审信息系统中下载、打印。
委托成都市各级职称评委会进行评审的,由委托单位负责复核和发文发证。
四川省职称评审信息系统技术咨询电话:15982396484,18582368002
彭州市人社局专技科联系电话:83881823;地址:彭州市回龙西路18号彭州市人社局7楼704室。


